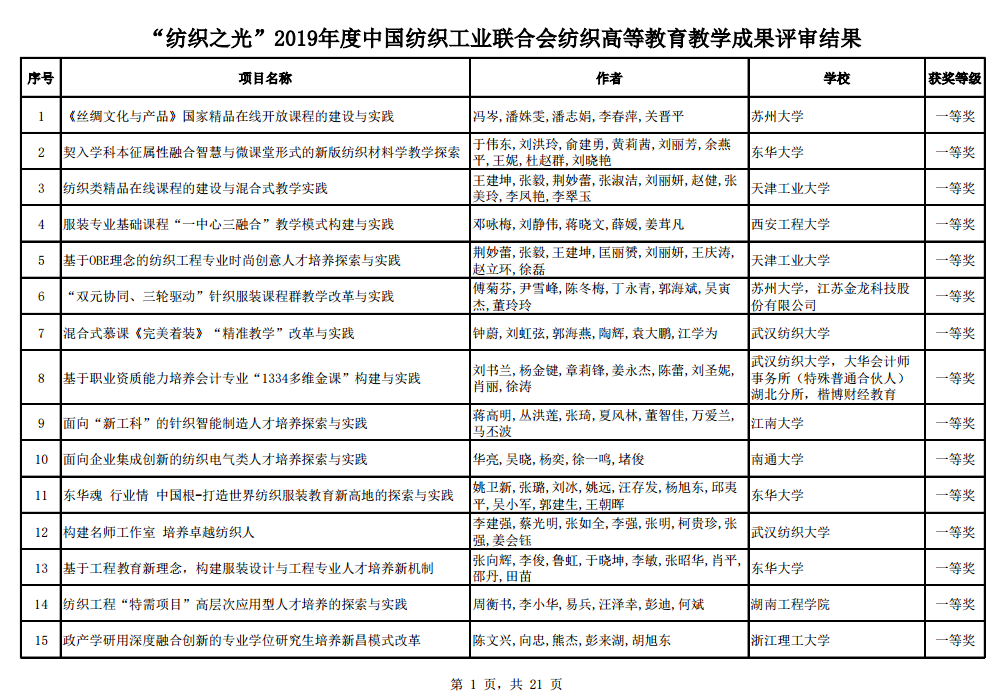
中国纺织服装教育学会在日前公布的“纺织之光”2019年度中国纺织工业联合会纺织高等教育教学成果奖的决定中,我院周衡书教授牵头申报的纺织工程“特需项目”高层次应用型人才培养的探索与实践、左双喜老师牵头申报的基于“多元融合”理念的服装与服饰设计专业课程体系改革与实践项目分别获得一等奖、三等奖,今年的一等奖共26项,学院级院校总共只获得3项,其余全为大学级学校获得,这是自2013年以来时隔6年我院第二次获得此类大奖。中国纺织工业联合会纺织高等教育教学成果奖每二年开展一次,属于省级成果奖。


(审核:李爱国 罗荃 张轶)